生命之托,任重如山

惠民活动| 南阳市康复医院庆新春体检优惠活动

发表时间:2026-02-14 09:43

岁序常易,华章日新;春风送暖,安康相伴。南阳市康复医院体检科值此马年新春来临之际,推出“庆新春、护安康”体检优惠活动,以诚意福利回馈大众信赖,让健康成为新年最珍贵的礼物,让团圆更安心、让幸福更绵长。



优惠活动一

中青年精英关怀套餐


特惠价168元。涵盖一般体格检查、眼科常规检查、眼底检查、耳鼻喉常规检查、口腔科常规检查、血常规、尿常规、肝功能、肾功能、血脂四项、血糖、心电图、胸部正位DR、腹部彩超(肝、胆、胰、脾),中青年是家庭的支柱,针对长期伏案工作、作息不规律人群,排查常见健康隐患。


优惠活动二

中老年康养套餐


只需799元。涵盖一般体格检查、眼科常规检查、眼底检查、耳鼻喉常规检查、口腔科常规检查、血常规、尿常规、血生化(肝功能、肾功能、血脂、血糖、心肌酶谱)、肿瘤标志物(癌胚抗原CEA、甲胎蛋白AFP 等)、动脉硬化测定、糖化血红蛋白、心电图、腹部彩超(肝、胆、胰、脾)、心脏彩超、颈动脉彩超、胸部 CT,聚焦中老年高发疾病筛查。


优惠活动三

女性呵护套餐


特惠价599元。项目有妇科常规检查、白带常规、TCT(液基薄层细胞学检查)、HPV(人乳头瘤病毒)分型检测、乳腺彩超、子宫及附件彩超、性激素六项,全方位守护女性健康。


优惠活动四

胃肠镜套餐


无痛胃镜检查:优惠价599元/人。

无痛肠镜检查:优惠价599元/人。

无痛胃镜+无痛肠镜检查:优惠价999 元/人。


优惠活动五


C13呼气试验套餐:优惠价109元/人。


优惠活动六


头部、胸部、腰椎间盘CT:优惠价180元/部位。


优惠活动七


冠脉CTA能明确冠脉有无狭窄、狭窄部位、程度及血流情况,为冠心病诊断与治疗(药物/支架/搭桥)提供依据,优惠价:550元。

头颈部CTA主要用于:一是排查颅内动脉瘤,动脉瘤是引起脑出血及蛛网膜下腔出血的罪魁祸首。二是诊断脑血管病变:如颈动脉、椎动脉、颅内动脉等血管的狭窄、闭塞、斑块形成,评估狭窄程度和斑块性质(如钙化斑块、软斑块)。三是识别脑血管畸形:如动静脉畸形、烟雾病等,帮助医生了解畸形血管的范围和供血、引流情况。优惠价:950元。

冠脉CTA+头颈部CTA优惠价1480元。



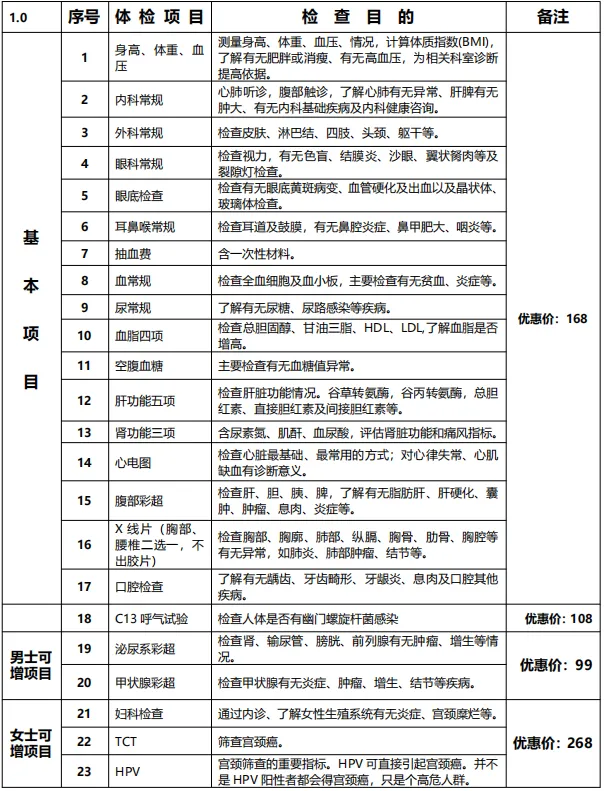
体检套餐(一)

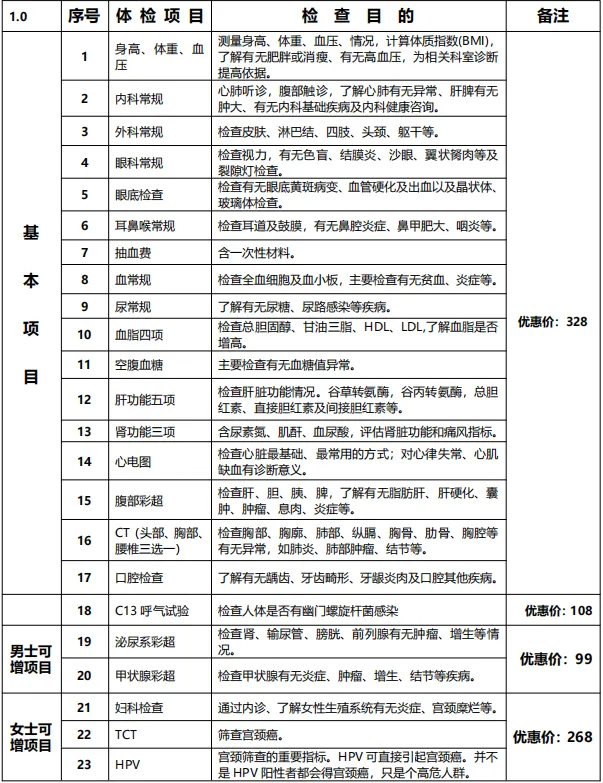
体检套餐(二)




南阳市康复医院体检业务范围

1、办理健康证业务,费用100元,3天可以取证,量大优惠。

2、驾驶员体检,费用30元,10分钟完成。

3、200-2999元各种套餐体检,满足您的不同体检需求。

4、入学体检,招工体检,入职体检,征兵预检,婚前体检业务。

5、私人订制体检,满足您的个性化需求。

6、团检价格面议或电话咨询。周一至周五全天,周六:上午8:00-12:00,正常上班时间均可办理。

活动时间:即日起2026年3月15日

健康热线 :63083111/13838718362

地址:南阳市百里奚路中段。

本次活动最终解释权归南阳市康复医院医院体检科所有。更多体检套餐,详询健康体检中心。


春满宛城,健康护航。南阳市康复医院以专业为尺、以关怀为度,将新春的美好祝愿融入每一次精准检测、每一份细致服务之中。愿这份新春健康好礼,陪伴您与家人度过平安喜乐的佳节,为新一年的奋斗与团圆筑牢健康根基,携手共赴马年健康新程!





供稿:体检科



地址:河南省南阳市卧龙区百里奚南路1169号乘车路线:10路、39路公交车南阳第九人民医院(原铁路医院)下车
总值班电话:0377-63082447
急诊电话:0377-63086666 0377-63083337
投诉电话:0377-63086358
传 真:0377-63082357